منهجية البحث في علم اجتماع التنظيم و العمل
Aperçu des sections
-
الدكتوراة: هبة ياسفالكلية: كلية العلوم الإنسانية والاجتماعيةالقسم: قسم علم الاجتماعجامعة: محمد الصديق بن يحي -جيجلالمقياس: منهجية وتقنيات البحثالفئة المستهدفة : السنة أولى علم اجتماع التنظيم والعملنوع المقياس: سنويالرصيد:4المعامل: 3الحجم الساعي: 22:30 ساعةالمدة الزمنية: 15 أسبوعالتوقيت: الإثنين محاضرة 09:30- 11:00 الخميس: الأعمال الموجهة من 08:00 -09:30 و 09:30-11:00القاعات: 05- 02الأفواج: 1، 2.hiba.yacef@univ-jijel.dz التواصل عبرhiba_yacef@live.fr

-

حتى يستطيع الطالب استيعاب، وفهم محاضرات مقياس منهجية وتقنيات البحث يجب أن يمتلك معلومات،
ومعارف مسبقة حول كل خطوات إعداد البحث العلمي
ويمكن للطالب الإطلاع على المراجع التالية:

https://www.b-sociology.com/2020/06/blog-post_22.html
https://www.socioclub.net/2021/10/pdf_23.html
-
-

في نهاية هذه المحاضرة سوف يكون طالب (ة) قادرا(ة) على:
-معرفة الفرق بين بعض مفاهيم البحث السوسيولوجي.
-إدراك أسس اختيار موضوع البحث السوسيولوجي. -

تتناول المحاضرة الأولى بعنوان: مسار اختيار موضوع البحث السوسيولوجي العناصر التالية:
الأهداف التعليمية
تمهيد
أولا: مدخل مفاهيمي لمفاهيم ومصطلحات البحث السوسيولوجي
ثانيا: أهمية إختيار موضوع البحث السوسيولوجي
ثالثا: مصادر إختيار موضوع البحث السوسيولوجي
رابعا:أسس إختيار موضوع البحث السوسيولوجي
خلاصة -
Word, Pdf, Web,Scormيمكن للطالبة الإطلاع على المحاضرة بعدة نسخ
-
-

في نهاية هذه المحاضرة التي تعنى بتوضيح مراحل مسار فعل البحث السوسيولوجي
سوف يكون الطالب (ة) قادرا (ة) على:
- معرفة مبادئ البحث السوسيولوجي.
- معرفة مراحل البحث السوسيولوجي.
- يفهم التداخل الموجود بين مبادئ البحث السوسيولوجي ومراحله. -

تتناول المحاضرة الثانية بعنوان: مراحل مسار فعل البحث السوسيولوجي العناصر التالية:
الأهداف التعليمية
تمهيد
أولا: المبادئ الأساسية للبحث السوسيولوجي
ثانيا: مراحل مسار البحث السوسيولوجي
خلاصة -
Word, Pdf, Web,Scormيمكن للطالبة الإطلاع على المحاضرة بعدة نسخ
-
نشاطات تدريبية
TD1:البحث الأول: القطيعة الابستمولوجية مقابلة بين "كارل ماركس" و"فريديريك ونسلاو تايلور



-
-

من خلال هذه المحاضرة سوف يكون الطالب(ة) قادرا (ة) على: -إدراك أن البحث السوسيولوجي ما هو في الأساس إلا محاولة للإجابة على سؤال
الإنطلاق.
-بلورة الفهم بأهمية سؤال الإنطلاق ومرحلة الاستكشاف.
-الإنتقال من سؤال الإنطلاق إلى المراحل اللاحقة للبحث السوسيولوجي. -
Word, Pdf, Web,Scormيمكن للطالبة الإطلاع على المحاضرة بعدة نسخ
-
نشاطات تدريبية
-
-
في نهاية هذه المحاضرة التي تعنى بتوضيح كيفية بناءإشكالية
البحث السوسيولوجي سوف يكون الطالب قادرا على:
-القيام ببناء إشكالية البحث السوسيولوجي وفق خلفية معرفية (سوسيولوجية). - القيام بدمج البناء المعرفي والبناء المنهجي لإشكالية البحث السوسيولوجي
في بناء متكامل للإشكالية.
-فهم الضرورة المعرفية (السوسيولوجية) والمنهجية لبناء
إشكالية البحث السوسيولوجي وفق خلفية نظرية. -

تتناول المحاضرةالرابعة بعنوان:
بناء إشكالية البحث السوسيولوجي وفق خلفية نظرية العناصر التالية:
الأهداف التعليمية
تمهيد
أولا: مفهوم الإشكالية في البحث السوسيولوجي
ثانيا: كيفية بناء إشكالية البحث السوسيولوجي
خلاصة -
Word, Pdf, Web,Scormيمكن للطالبة الإطلاع على المحاضرة بعدة نسخ
-
-
في نهاية هذه المحاضرة سوف يكون الطالب (ة) قادرا (ة) على
معرفة معنى نموذج التحليل
أهمية نموذج التحليل بالنسبة للباحث، وللبحث السوسيولوجي
يفرق بين عملية بناء الفرضيات، وبناء المفاهيم
يفرق بين المفاهيم النظرية والمفاهيم الإجرائية
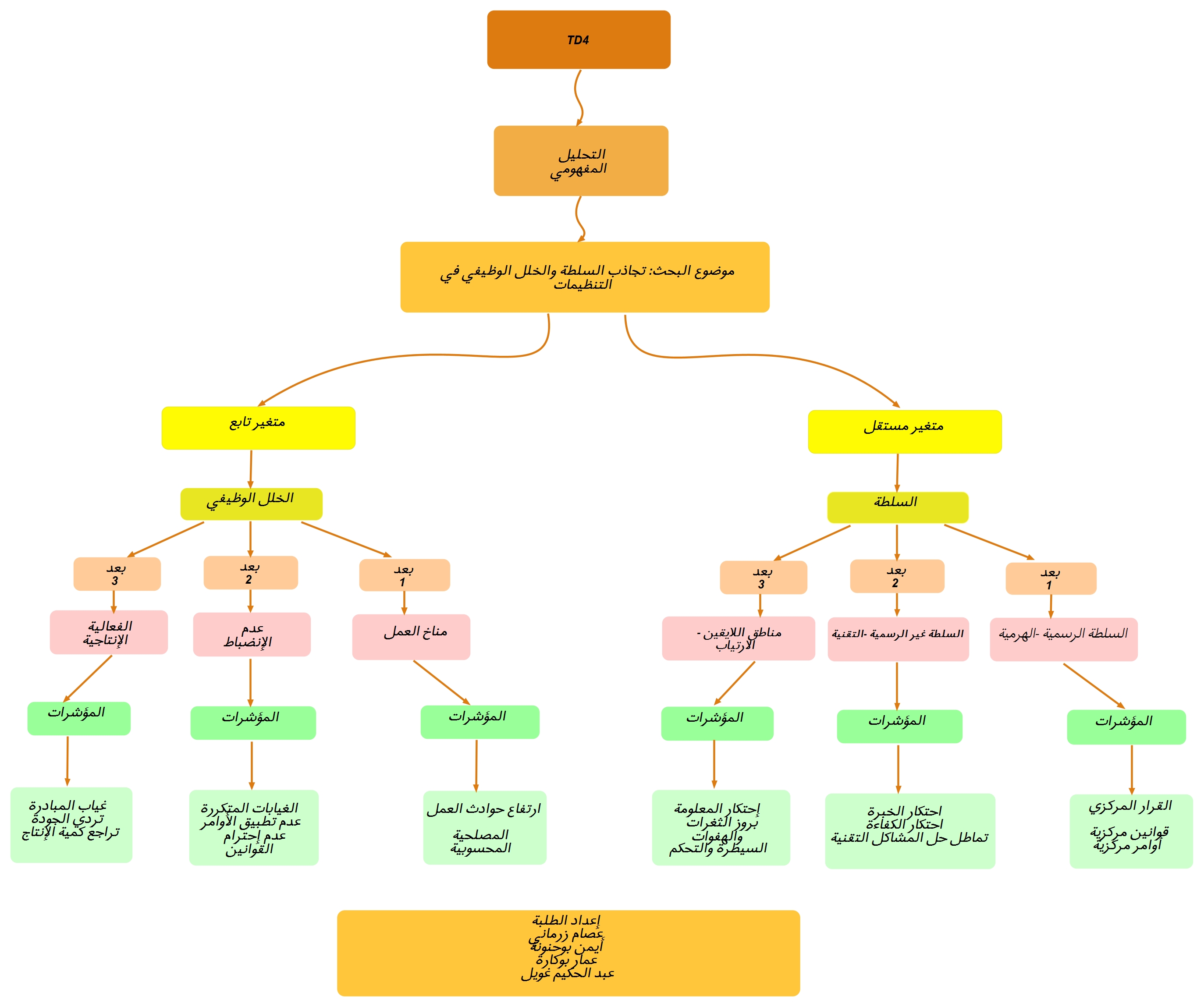
يستطيع إنجاز التحليل المفهومي لموضوع بحث سوسيولوجي -

تتناول المحاضرة الخامسة بعنوان:
بناء نموذج التحليل العناصر التالية:
الأهداف التعليمية
تمهيد
أولا: مفهوم نموذج التحليل
ثانيا: أهمية نموذج التحليل
ثالثا: كيفية بناء نموذج التحليل
خاتمة -
Word, Pdf, Web,Scormيمكن للطالبة الإطلاع على المحاضرة بعدة نسخ
-


-
-

في نهاية هذه المحاضرة يصبح الطالب(ة) قادرا (ة) على
التمييز بين المعاني المختلفة لكلمة منهج
التمييز بين المناهج الكمية، والكيفية
إدراك أهمية تكامل المناهج الكيفية والكيفية في البحث السوسيولوجي
فهم معنى التفسير الاستقرائي والاستنباطي في البحوث السوسيولوجية -

تتناول المحاضرة السادسة بعنوان
تكامل المناهج الكيفية والكمية في البحث السوسيولوجي العناصر التالية
الأهداف التعليمية
أولا: مفهوم المنهج
ثانيا: أهمية المنهج في البحث السوسيولوجي
ثالثا: كيف نبحث معرفيا ومنهجيا
رابعا: الفرق بين المنهج الإستقرائي والمنهج الإستنباطي
خامسا: المنهج الكمي
سادسا: المنهج الكيفي
سابعا: المناهج المختلطة
ثامنا: مستويات التساؤل والمعرفة السوسيولوجية
خلاصة -
Word, Pdf, Web يمكن للطالبة الإطلاع على المحاضرة بعدة نسخ
-
-

في نهاية هذه المحاضرة سوف يكون الطالب (ة) قادرا (ة) على:
-إدراك المشكلات المنهجية في دراسات التنظيم والعمل.
-المناهج المطبقة في بعض دراسات التنظيم والعمل. -

تتناول المحاضرة السابعة بعنوان:
أهم المناهج المطبقة في علم الاجتماع التنظيم والعمل
الأهداف التعليمية
تمهيد
أولا: مشكلات منهجية في دراسات التنظيم والعمل
ثانيا: أهم المناهج المطبقة في بعض دراسات التنظيم والعمل
خلاصة -
Word, Pdf, Web يمكن للطالبة الإطلاع على المحاضرة بعدة نسخ
-
-

في نهاية هذه المحاضرة سوف يكون الطالب (ة) قادرا (ة) على:
-معرفة معنى مناهج البحث الميداني.
-يدرك أهمية الإنتقال من المعرفة النظرية حول المناهج إلى تطبيقها ميدانيا.
-يفرق بين اختيار المنهج وبنائه ثم تطبيقه.
-يستطيع إنجاز بناء منهجي للمنهج الذي يختاره للتحقق من نموذج التحليل.
-وأهم نقطة تحويل انتباه الطالب (ة) إلى أن البحث السوسيولوجي في التنظيم والعمل لا يقتصر على المنهج الوصفي فقط، وهو الخطأ المنهجي والمعرفي الذي ترسخ في
أذهانهم وحصر أغلب دراسات التخرج في استعمال هذا المنهج فقط. -

تتناول المحاضرة الثامنة بعنوان:
تطبيقات على أهم مناهج دراسات التنظيم والعمل العناصر التالية:
الأهداف التعليمية
تمهيد
أولا: المنهج التجريبي
ثانيا: منهج تحليل محتوى
ثالثا: المنهج المقارن
رابعا: المنهج الوصفي
خلاصة -
Word, Pdf, Web يمكن للطالبة الإطلاع على المحاضرة بعدة نسخ
-
-
-
-
-
-


