Passer au contenu principal
Pour nous appeler : +213 34 50 14 00
Courriel :
contact@univ-jijel.dz
Français (fr)
English (en)
Français (fr)
العربية (ar)
Vous êtes connecté anonymement
Connexion
Accueil
Facultés
Replier
Déplier
Faculté des Sciences et de la Technologie
Faculté des Sciences de la Nature et de la Vie
Faculté des sciences économiques, commerciales et des sciences de gestion
Faculté de droit et des sciences politiques
Faculté des lettres et langues
Faculté des sciences exactes et informatique
Faculté des sciences humaines et sociales
Laboratoires de Recherche
Accueil
Facultés
Faculté des Sciences et de la Technologie
Faculté des Sciences de la Nature et de la Vie
Faculté des sciences économiques, commerciales et des sciences de gestion
Faculté de droit et des sciences politiques
Faculté des lettres et langues
Faculté des sciences exactes et informatique
Faculté des sciences humaines et sociales
Laboratoires de Recherche
Plus
Ouvrir l’index du cours
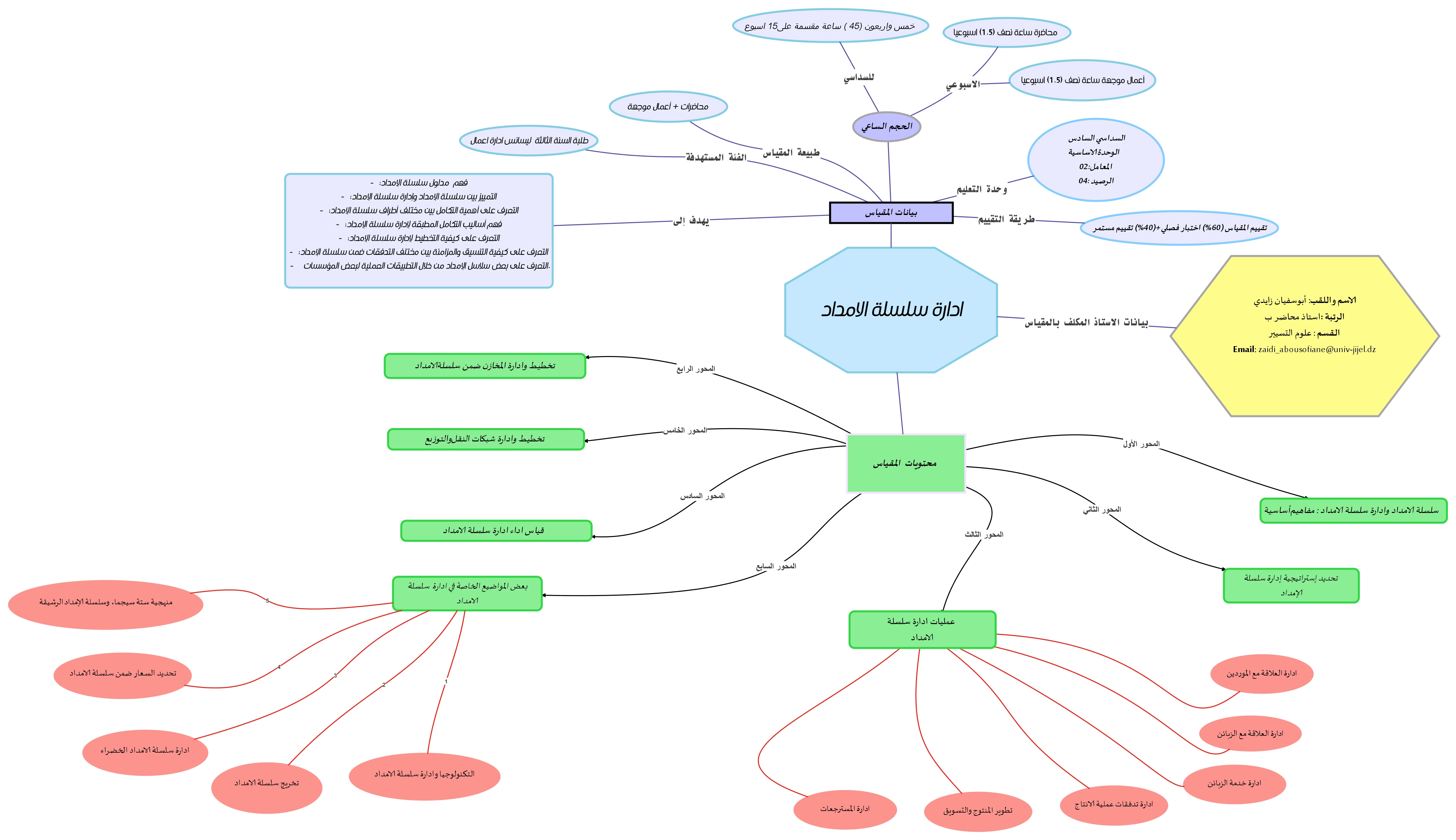
إدارة سلسلة الإمداد
Aperçu des sections
Sélectionner la section thématique Généralités
Généralités
Tout replier
Tout déplier
Sélectionner l'activité Annonces
Annonces
Forum
Sélectionner la section thématique Section 15
Section 15
Sélectionner la section thématique Section 16
Section 16
Sélectionner la section thématique Section 17
Section 17
Sélectionner la section thématique Section 18
Section 18
Sélectionner la section thématique Section 19
Section 19