TP Structure des ordinateurs et applications
Aperçu des sections
-

Bienvenue au cours "Structure des ordinateurs et applications"
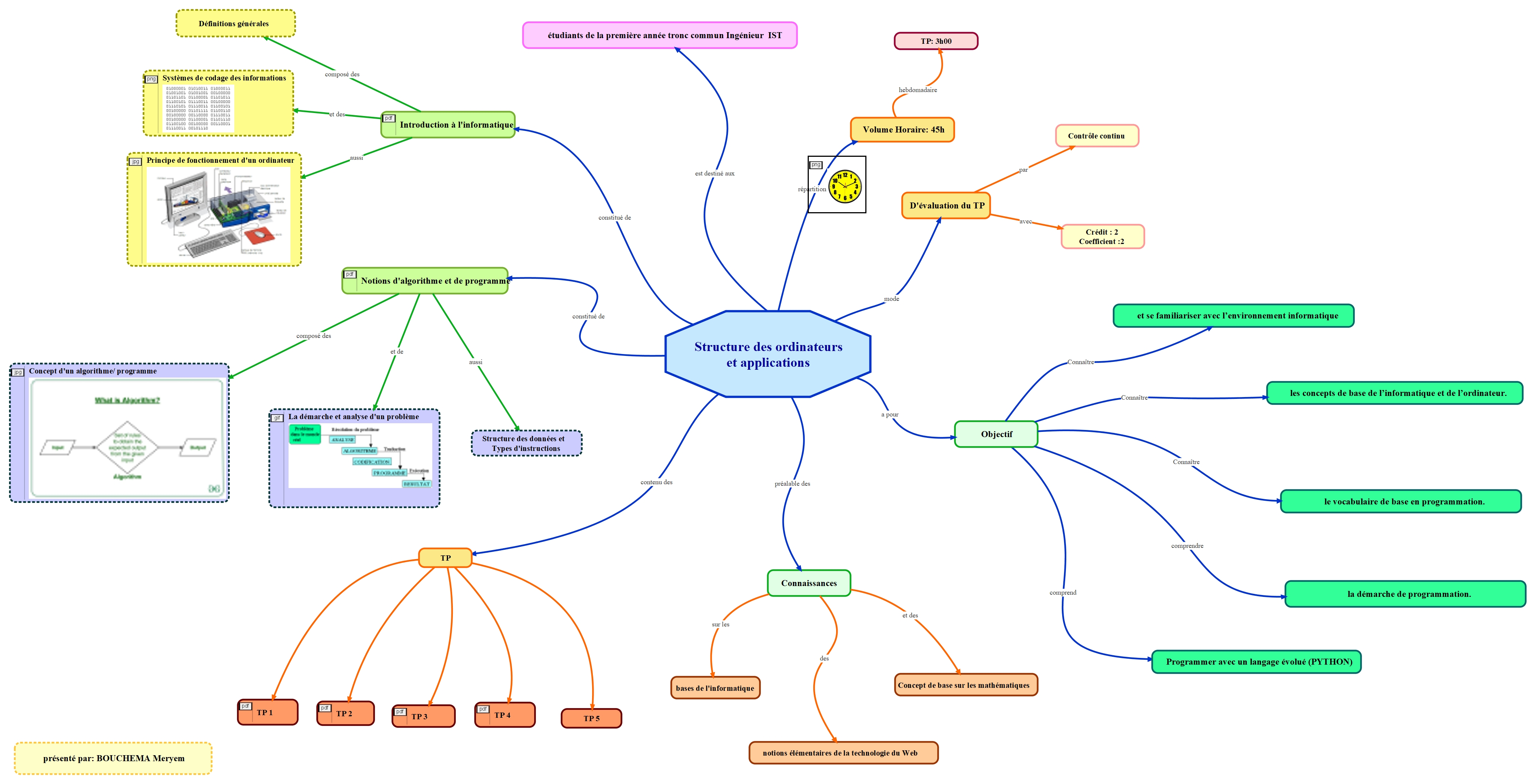
Ce cours concerne le module Structure des ordinateurs et applications destiné aux étudiants de la première année tronc commun Ingénieur Sciences et Technologies (IST). Il vise à introduire les principes fondamentaux de l'informatique et à familiariser les étudiants avec la programmation à travers l'algorithmique, une étape clé pour tout futur programmeur.
L'objectif est de faire passer l'étudiant d'un simple utilisateur à un concepteur, en lui permettant d'acquérir des concepts de base et de comprendre le rôle des algorithmes dans les différentes phases de développement d'une application.
-

Faculté : Sciences et de la Technologie
Département : Tronc commun Ingénieur Sciences et Technologies IST
Enseignante de la matière : Meryem BOUCHEMA
Contact : meryem.bouchema@univ-jijel.dz
Disponibilité : à la salle des enseignants : Mardi de 11h00 -14h00
Public cible : 1ère année tronc commun Ingénieur Sciences et Technologies IST
Volume Horaire Semestriel : 15 semaines
Volume horaire Hebdomadaire : 3h de TP
Crédit : 02
Coefficient : 02
Mode d’évaluation : contrôle continu 100 %
-

A l'issu de ce cours, l'étudiant sera capable de :
- Définir les concepts fondamentaux de l’informatique et de l’ordinateur.
- Expliquer les différents systèmes de numération.
- Identifier et utiliser les concepts fondamentaux de l’algorithmique.
- Maîtriser les bases de la programmation en PYTHON.
Ces objectifs permettront aux étudiants de développer des compétences en informatique, allant de la compréhension théorique à la mise en pratique à travers la programmation.
-
Le cours ″Structure des ordinateurs et applications″ vise à :
1. En termes de connaissances,
- Connaître les composants matériels et logiciels d'un ordinateur.
- Comprendre les concepts fondamentaux des algorithmes
- Maîtriser les bases de la programmation en Python, y compris les variables, les types de données et les opérateurs.
2. En termes de savoir-faire,
- Compréhension des concepts fondamentaux de l'informatique, y compris les composants matériels et logiciels d'un ordinateur, les systèmes d'exploitation, les réseaux informatiques, etc
- Capacité à résoudre des problèmes de programmation en utilisant Python, en appliquant les concepts d'algorithmique pour concevoir des solutions efficaces et en mettant en oeuvre ces solutions à l'aide du langage de programmation Python.
3. En termes de savoir-être,
- Permettre à l'étudiant d'utiliser l'informatique comme support pour ses études.
- Faire progresser l'étudiant d'utilisateur de l'informatique à concepteur en acquérant les concepts de base.
-
Pour bien suivre le cours "Structure des ordinateurs et applications", l'apprenant doit avoir acquis certaines connaissances préalables, notamment :
- Les bases de l'informatique : démarrer et éteindre un ordinateur ; connaître les éléments fondamentaux d’un système informatique; créer un dossier sur traitement de texte ou tableur; naviguer sur Internet ; brancher un disque dur externe et stocker ses données, ...
- Concept de base sur les mathématiques : équations et formules mathématiques, expression logique, ...
-

Le cours "Structure des ordinateurs et applications" est divisé en trois unités d'apprentissage:
Chapitre1: Introduction à l'informatique
Chapitre2: Notions d'algorithme
Chapitre3: Programmation en Python.Je vous présente la carte conceptuelle du cours:

-
A l’issu de ce chapitre, l’apprenant sera capable de :
- Comprendre les concepts fondamentaux de l'informatique.
- Connaître les composants matériels et logiciels d'un ordinateur.
- Explorer les différents systèmes de numération.
-
Support au format SCORM
-
Support au format PDF
-
Activités d'apprentissage
-

A l’issu de ce chapitre, l’apprenant sera capable de :
Comprendre et utiliser les concepts de base de l'algorithmique.
Analyser un problème.
Traduire l'analyse en algorithme.
-
Support au format SCORM
-
Support au format PDF
-
Activités d'apprentissage
-
-
Support en PDF
-
Activités d'apprentissage
-
-
-
-
-
-
-
-
-
-
-
-